各镇人民政府,各区管委会,县各委、办、局,县各直属单位:
为健全自然资源政府公示价格体系,加强自然资源分等定级价格评估与监测,进一步显化自然资源资产价值,充分发挥价格杠杆在土地资源配置中的引导作用,促进自然资源保护与合理开发利用,根据《土地管理法》及自然资源部、江苏省自然资源厅的相关规定,射阳县2023年度公示地价体系更新工作已完成。
现将更新成果(含城镇建设用地基准地价、集体建设用地基准地价、农用地基准地价、城区标定地价)予以公布,自公布之日起执行。
附件:1.射阳县城镇建设用地基准地价
2.射阳县集体建设用地基准地价
3.射阳县农用地基准地价
4.射阳县城区标定地价
射阳县人民政府
2025年3月20日
附件1
射阳县城镇建设用地基准地价
一、地价内涵
本次射阳县城镇建设用地基准地价的表现形式为级别基准地价,地价内涵如下:
(1)估价基准日:2024年1月1日。
(2)土地用途:商服用地、住宅用地、工矿仓储用地和公共管理与公共服务用地。
(3)设定土地开发程度:根据各均质区域内同一用途现状平均土地开发程度或2/3以上面积已经达到的宗地红线外基础设施平均水平、宗地红线内“场地平整”设定土地开发水平。
(4)容积率:依据各用地类型样点的容积率平均数确定均质区域设定容积率。
(5)土地使用年期:商服用地40年,住宅用地70年,工矿仓储用地50年,公共管理与公共服务用地50年。
(6)土地权利状况:界定为出让国有建设用地使用权价格。
二、基准地价成果
表1-1 射阳县城镇建设用地级别基准地价表
单位:元/m2
附件2:
射阳县集体建设用地基准地价
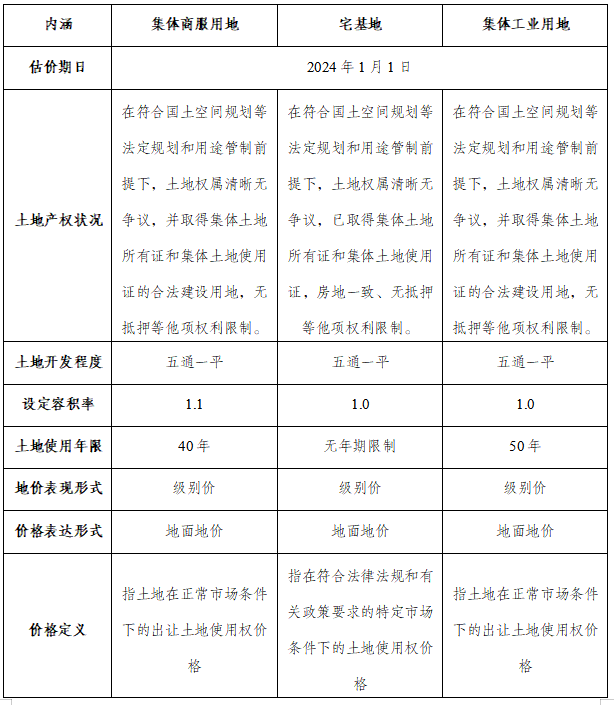
一、地价内涵
表2-1 射阳县集体建设用地价格内涵表
二、基准地价成果
表2-2 射阳县集体建设用地级别基准地价表
单位:元/m2
附件3:
射阳县农用地基准地价
一、地价内涵
表3-1 射阳县农用地基准地价内涵表
二、基准地价成果
表3-2 射阳县农用地级别基准地价确定表
附件4:
射阳县城区标定地价
一、地价内涵
(一)估价期日
估价期日统一为2024年1月1日。
(二)权利类型
出让国有建设用地使用权价格。
二、标定地价成果
表4-1 射阳县标定地价表
单位:元/m2、%
序号 | 标准宗地编号 | 地块名称 | 土地用途 | 容积率 | 开发 程度 | 设定使用年限 | 地面地价 | 楼面地价 | 商服用地/住宅用地比例 | 宗地内住宅用地地面地价 | 宗地内商业用地地面地价 |
1 | 320924H5000101 | 兴阳广场 | 商业用地 | 1.6 | “六通一平” | 40年 | 2834 | 1771 | / | / | / |
2 | 320924S5000201 | 富民农副市场 | 商业用地 | 0.87 | “六通一平” | 40年 | 1054 | 1211 | / | / | / |
3 | 320924S5000301 | 幸福华城E区 | 商业用地 | 1.44 | “六通一平” | 40年 | 1846 | 1282 | / | / | / |
4 | 320924S5000401 | 洲盛商贸城 | 商业用地 | 1.26 | “六通一平” | 40年 | 1293 | 1026 | / | / | / |
5 | 320724S5000501 | 吾悦广场 | 商业用地 | 2.5 | “六通一平” | 40年 | 1659 | 664 | / | / | / |
6 | 320924Z7000101 | 龙翔阳光新城 | 住宅用地 | 1.7 | “六通一平” | 70年 | 3195 | 1879 | 10 | / | / |
7 | 320924Z7000201 | 润洋壹品 | 住宅用地 | 2.2 | “六通一平” | 70年 | 3784 | 1720 | 7 | / | / |
8 | 320924H7000301 | 大自然新天地 | 商住混合用地 | 1.3 | “六通一平” | 40年、70年 | 2273 | 1748 | 25 | 2226 | 2474 |
9 | 320924Z7000401 | 虹亚名居 | 住宅用地 | 1.27 | “六通一平” | 70年 | 2348 | 1849 | 10 | / | / |
10 | 320924Z7000501 | 双龙兴村 | 住宅用地 | 1.07 | “六通一平” | 70年 | 2067 | 1932 | 10 | / | / |
11 | 320924H7000601 | 万成尚景 | 商住混合用地 | 2.2 | “六通一平” | 40年、70年 | 3567 | 1621 | 25 | 3710 | 2997 |
12 | 320924Z7000701 | 文泽康城 | 住宅用地 | 2.04 | “六通一平” | 70年 | 3046 | 1493 | 10 | / | / |
13 | 320924Z7000801 | 书香甲第 | 住宅用地 | 2.5 | “六通一平” | 70年 | 3758 | 1503 | 3 | / | / |
14 | 320924H7000901 | 公园壹号 | 商住混合用地 | 1.77 | “六通一平” | 40年、70年 | 2984 | 1686 | 25 | 3036 | 2758 |
15 | 320924H7001001 | 幸福一号公馆 | 商住混合用地 | 2 | “六通一平” | 40年、70年 | 3321 | 1661 | 18 | 3392 | 2918 |
16 | 320924H7001101 | 新东方嘉园 | 商住混合用地 | 2.4 | “六通一平” | 40年、70年 | 4040 | 1683 | 18 | 3975 | 4408 |
17 | 320924H7001201 | 百盛花苑 | 商住混合用地 | 1.57 | “六通一平” | 40年、70年 | 2703 | 1722 | 18 | 2688 | 2790 |
18 | 320924Z7001301 | 东都天润 | 住宅用地 | 3 | “六通一平” | 70年 | 4809 | 1603 | 5 | / | / |
19 | 320924Z7001401 | 欧亚悦府 | 住宅用地 | 2 | “六通一平” | 70年 | 3416 | 1708 | 5 | / | / |
20 | 320924Z7001501 | 华耀首府 | 住宅用地 | 2.5 | “六通一平” | 70年 | 4172 | 1669 | 10 | / | / |
21 | 320924Z7001601 | 紫金壹号 | 住宅用地 | 2.5 | “六通一平” | 70年 | 4403 | 1761 | 10 | / | / |
22 | 320924Z7001701 | 绿洲麒麟府 | 住宅用地 | 2.5 | “六通一平” | 70年 | 4885 | 1954 | 0 | / | / |
23 | 320924G6000101 | 江苏丰源 | 工业用地 | 1 | “五通一平” | 50年 | 230 | / | / | / | / |
24 | 320924G6000201 | 永信新材料 | 工业用地 | 1 | “五通一平” | 50年 | 229 | / | / | / | / |
25 | 320924G6000301 | 光辉电力 | 工业用地 | 1 | “五通一平” | 50年 | 238 | / | / | / | / |
26 | 320924G6000401 | 豪达新材料 | 工业用地 | 1 | “五通一平” | 50年 | 233 | / | / | / | / |
27 | 320924F8000101 | 振阳医院 | 公服用地 | 2.5 | “六通一平” | 50年 | 625 | / | / | / | / |
28 | 320924F8000201 | 小星星幼儿园 | 公服用地 | 2 | “六通一平” | 50年 | 519 | / | / | / | / |







