55
政务公开
/col/col12077/index.html
工程招投标
/col/col12282/index.html
中标结果公示
/col/col16539/index.html
当前位置:
首页
>
政务公开
>
工程招投标
>
中标结果公示
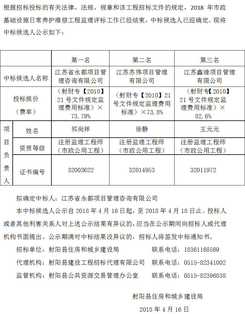
2018年市政基础设施日常养护维修工程监理中标候选人公示
打印
关闭
Produced By 大汉网络 大汉版通发布系统