全市县级中医院唯一制剂室
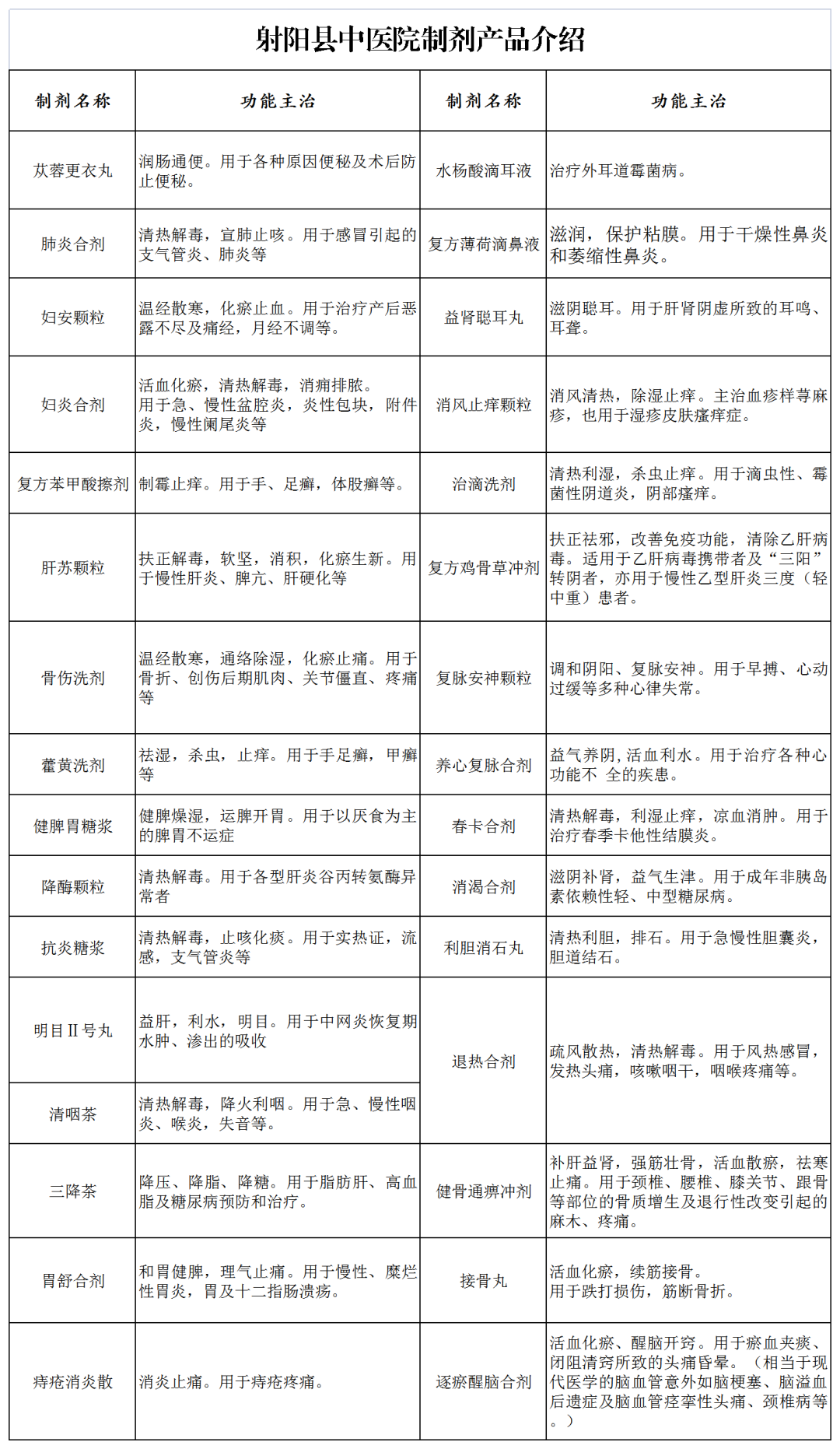
射阳县中医院制剂室成立于1988年,2018年完成改建,2020年恢复制剂生产,是全市唯一的县级中医院制剂室,主要配制供本院临床使用的中药制剂。目前经江苏省食品药品监督管理局批准共配制肺炎合剂、痔疮消炎散、骨伤洗剂、明目Ⅱ号丸、肝苏颗粒等36个制剂品种,分属合剂、散剂、丸剂、颗粒剂等11个剂型。其中“冠心降脂茶”、“小儿止喘补肺膏”等中药制剂先后获得市县科技进步奖和国家专利。
制剂室拥有成套较先进的中药提取浓缩机组、粉碎机组、颗粒生产分装机组及制丸机、液体分装机等制药设备和先进的药物检验仪器,严格执行相关管理制度和操作规程,确保药物的安全生产和合格检测。




