2023年1月12日,江苏省人大常委会办公厅举行新闻发布会,就省十三届人大常委会第三十四次会议通过的经全面修订的《江苏省招标投标条例》(以下称“新《条例》”)进行发布和解读。修订后条例共7章82条,分为总则,招标,投标,开标、评标和中标,监督管理,法律责任和附则,将于2023年3月1日起施行。
修订背景
招投标制度是为合理分配招标、投标双方的权利、义务和责任建立的管理制度,具有提高经济效益和社会效益、健全市场经济体系、保障公平竞争等积极作用。为进一步规范和落实招投标相关工作,江苏省于2004年制定并发布了《江苏省招标投标条例》(以下称“原《条例》”)。原《条例》自2004年2月1日施行以来,在规范江苏招标投标行为、保护国家和市场主体利益等方面发挥了重要作用。
随着国家行政审批管理制度的改革,原有招标投标领域的行政审批、管理事项发生较大变化,取消了招标代理机构资质管理,依法必须招标项目的范围与规模标准也作了较大幅度的调整,招标投标领域出现了许多新情况、新问题,例如招标人主体责任落实不到位,规避招标、虚假招标、围标串标等违法行为仍然易发高发,取消资质管理后招标代理服务水平参差不齐,部分评标人行为不端、部分投标人扰乱市场、信用评价标准不统一等,导致部分项目中标结果不符合实际需求或者实施效果不佳,制约了招标投标制度竞争择优功能的发挥。因此,江苏省迫切需要在总结各地最新实践的基础上,特别是结合疫情期间电子招标投标活动快速发展的需求,对原条例进行修订。
另原条例出台时间较早,在之后的20年内,国务院于2012年颁布实施了《中华人民共和国招标投标法实施条例》;2017年全国人民代表大会常务委员会又对《招标投标法》进行了修订;2022年8月,国家发展改革委等13部门还联合印发了《关于严格执行招标投标法规制度进一步规范招标投标主体行为的若干意见》,对招投标工作提出了新的要求。因此,出于促进市场规则统一的考虑,也应当对省条例加以修订。
亮点解读
江苏省人民代表大会常务委员会在总结原条例实施成效的基础上,对照新出台的一系列相关文件政策要求,修订形成新《江苏省招标投标条例》。新《条例》采取全面修订方式,从结构上来看,保留了原《条例》中的总则,招标,投标,开标、评标和中标,监督管理,法律责任和附则七大板块的设置,但在内容上从原先的五十七条扩充至了八十二条,对招标投标的工作机制、参与招投标各类主体和监管工作进行了更为细致、严格的规定,主要亮点有以下几个方面:
1.完善招标投标工作机制,强化事中事后监管
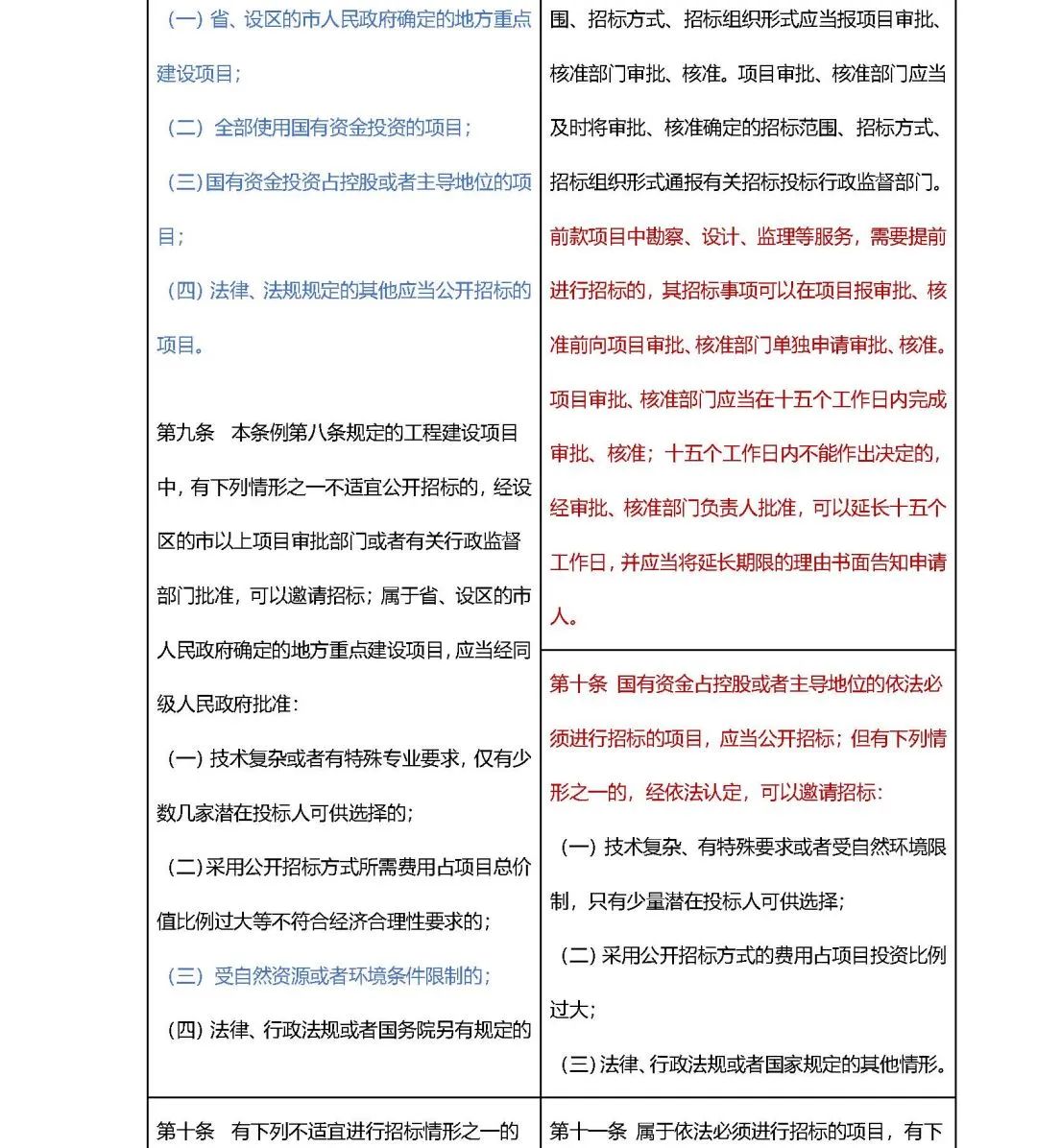
新《条例》健全完善了招标投标工作机制,引导招标投标活动由程序控制单一型向控制绩效结果并重型转变,推动标前、标中、标后全链条闭环管理的形成。新《条例》明确了招标投标活动应当遵循公开、公平、公正和诚实信用的原则,对依法必须进行招标的项目提出了基本要求,并且给予了非依法必须招标的项目自主确定采购方式的权利。
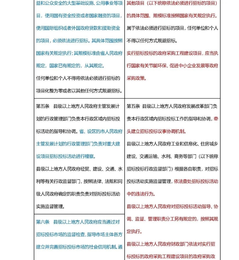
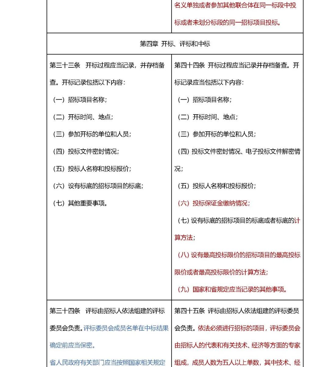
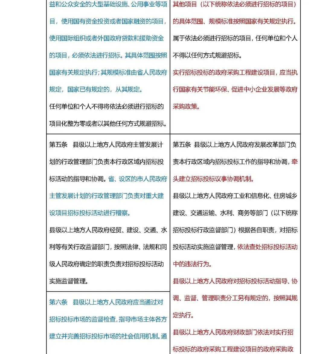
在工作机制上,新《条例》第五条规定了由县级以上地方人民政府发展改革部门负责本行政区域内招标投标工作的指导和协调,牵头建立招标投标议事协调机制,同时新《条例》还将各部门责任清晰化,要求县级以上地方人民政府工业和信息化、住房城乡建设、交通运输、水利、商务等部门(以下统称招标投标行政监督部门)根据各自职责,对招标投标活动实施监督管理,依法查处招标投标活动中的违法行为;县级以上地方人民政府财政部门依法对实行招标投标的政府采购工程建设项目的政府采购政策执行情况实施监督;监察机关依法对与招标投标活动有关的监察对象进行监察。
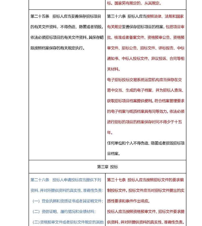
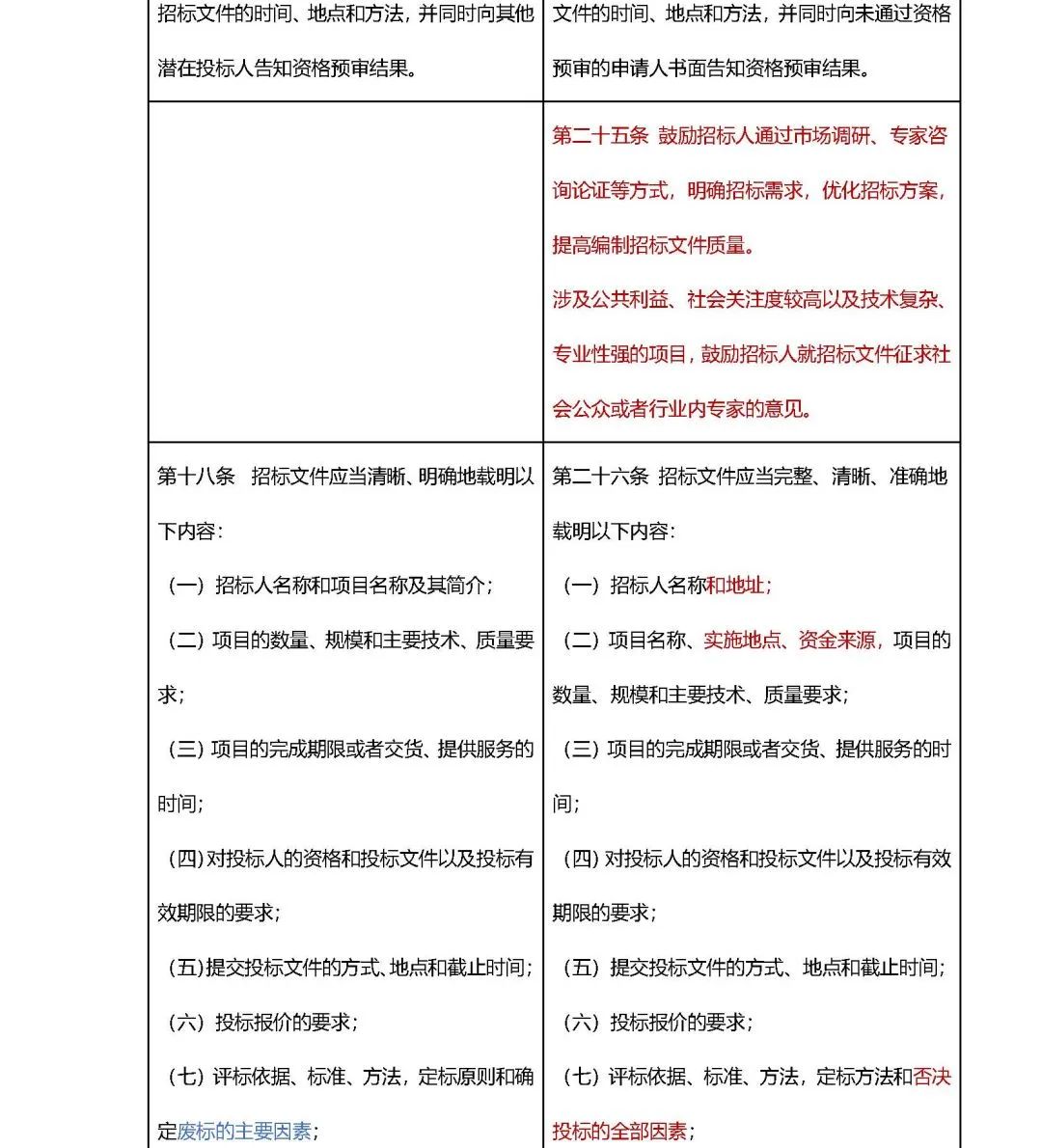
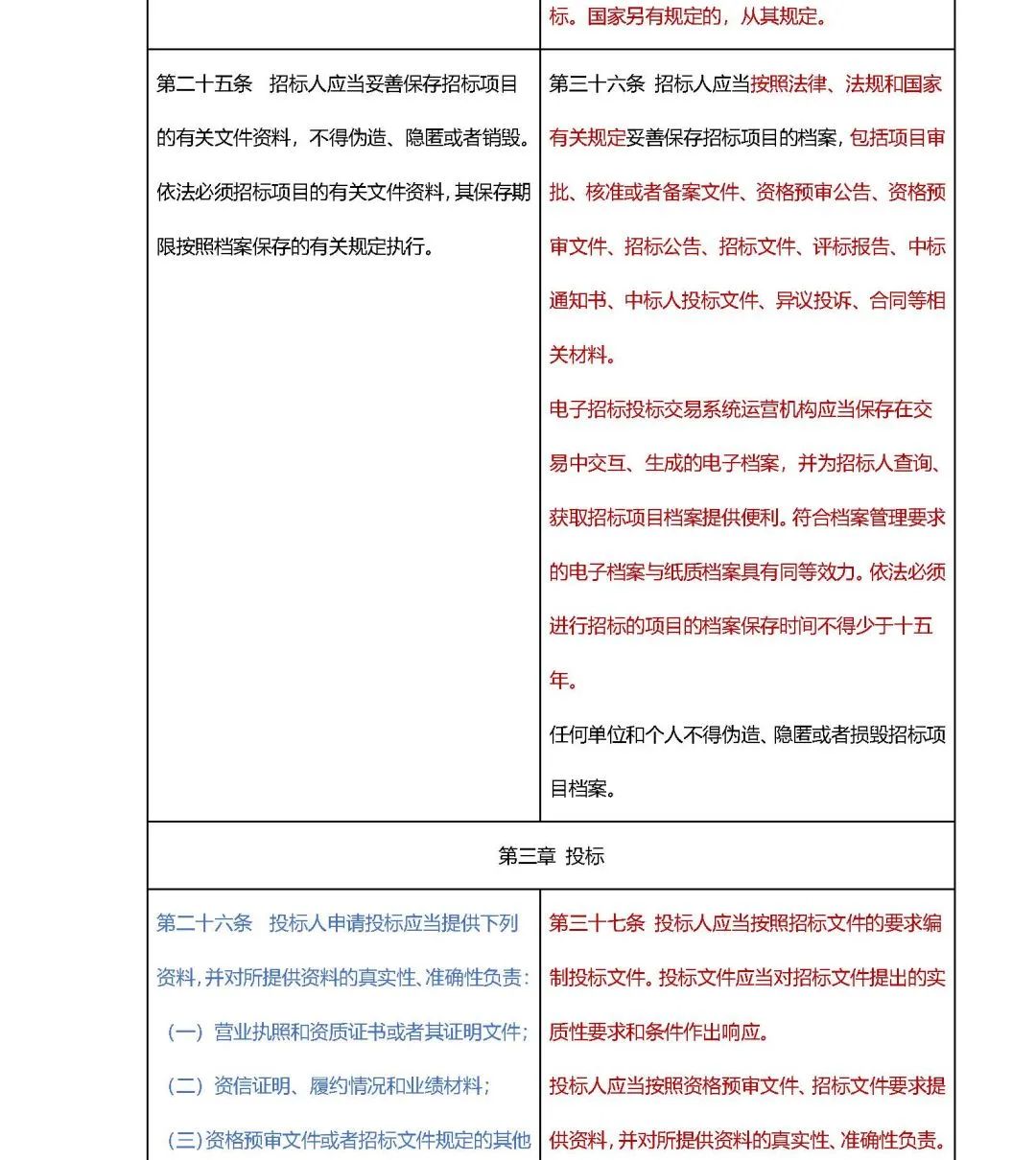
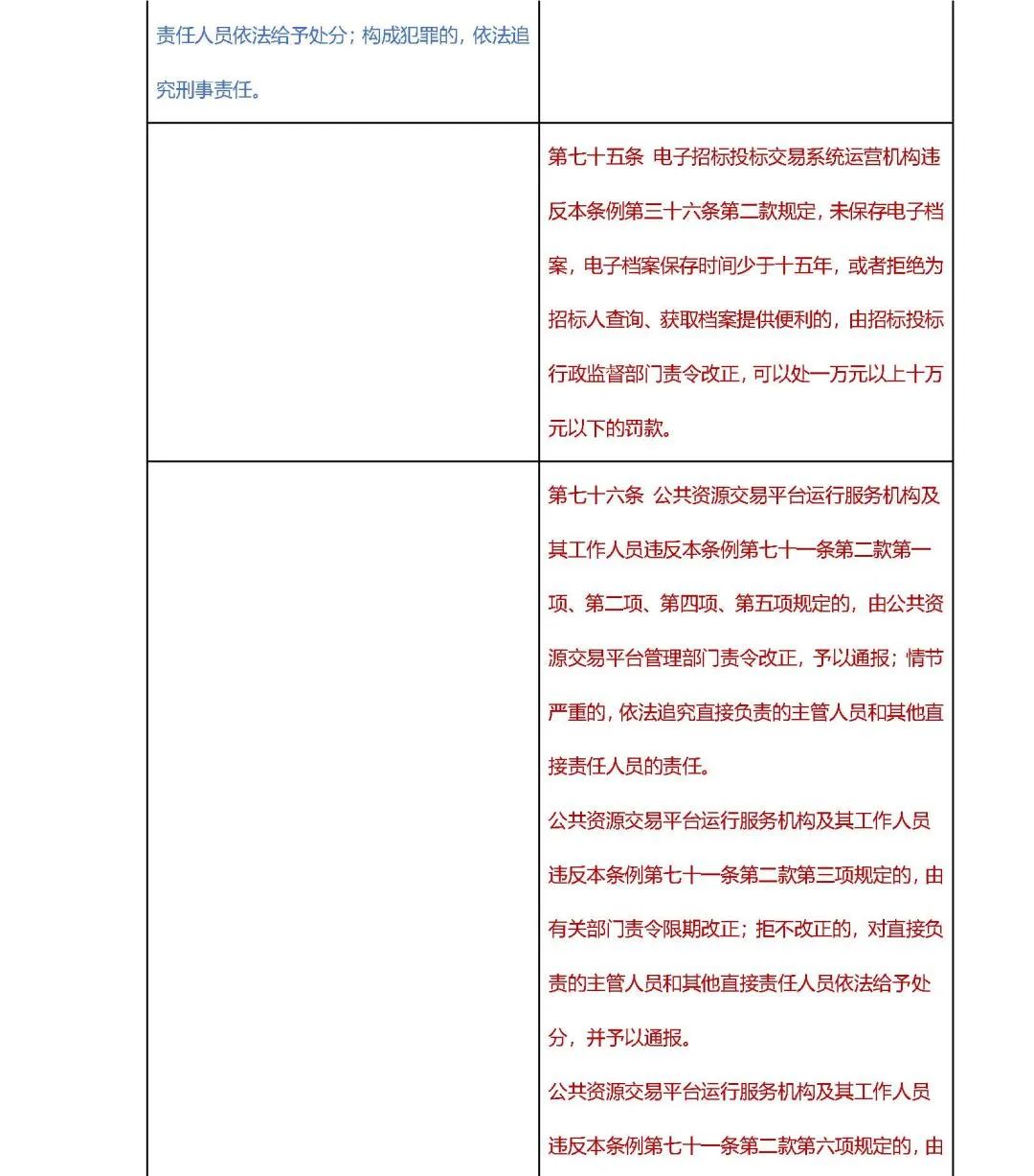
此外,新《条例》还新增了事中事后的监管,具体举措加强建立完善招标投标领域信用制度,积极促进电子招标投标推广应用的内容。在信用制度方面,新《条例》提出建立统一、规范的招标投标市场信用管理制度,依法依规实施守信激励和失信约束措施;在电子化方面,新《条例》鼓励招标投标全流程的电子化,明确除涉及国家安全、国家秘密、技术条件限制等特殊情况外,依法必须进行招标的项目应当采用电子招标投标方式;电子招标投标交易系统运营机构应当保存在交易中交互、生成的电子档案,并为招标人查询、获取招标项目档案提供便利;积极推广网络远程异地评标;不断探索完善智慧监管手段,及时预警、发现和查证违法行为等等。
2.强化招、投标人主体责任,严格规范投标行为
在招投标过程中,招标人和投标人是招标投标活动中最重要的两个主体,双方的主体责任需要严格强化落实。
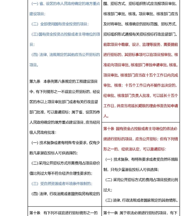
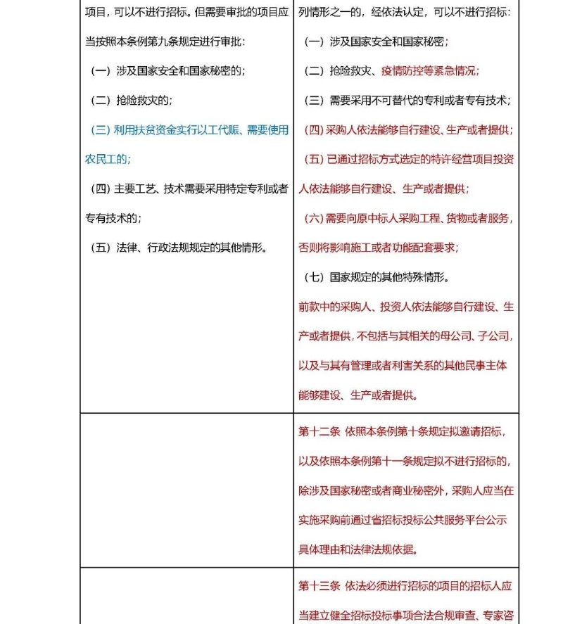
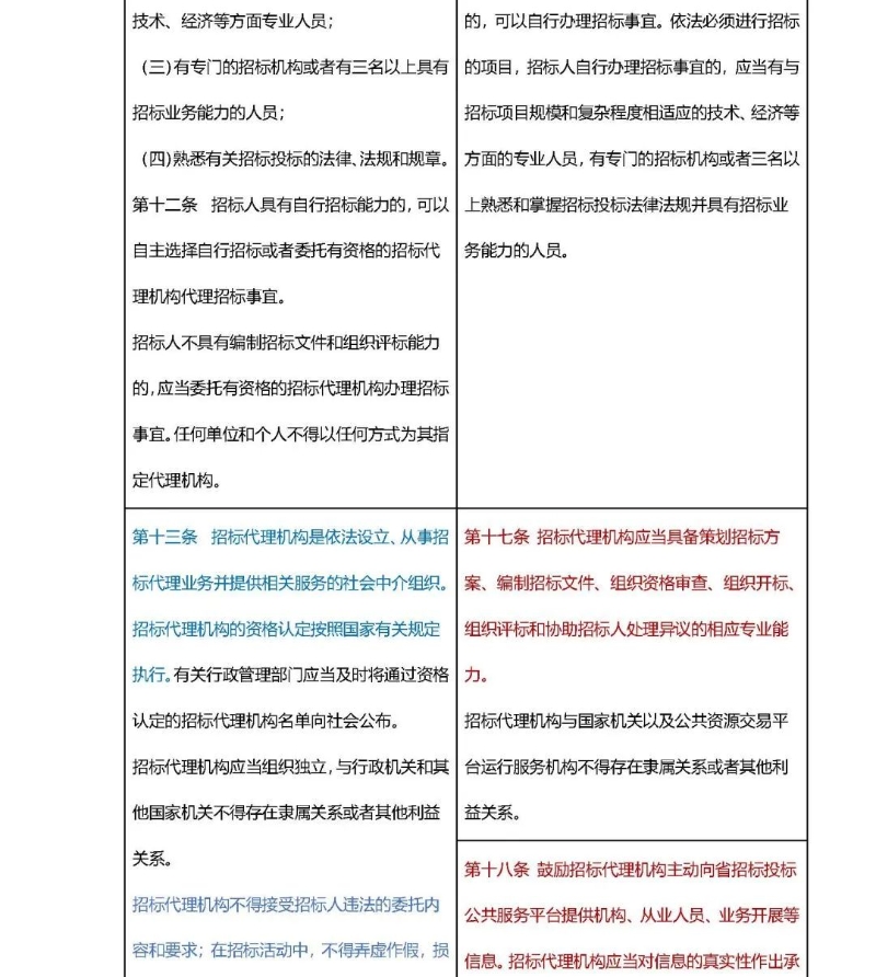
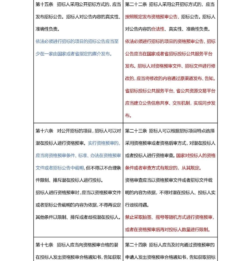
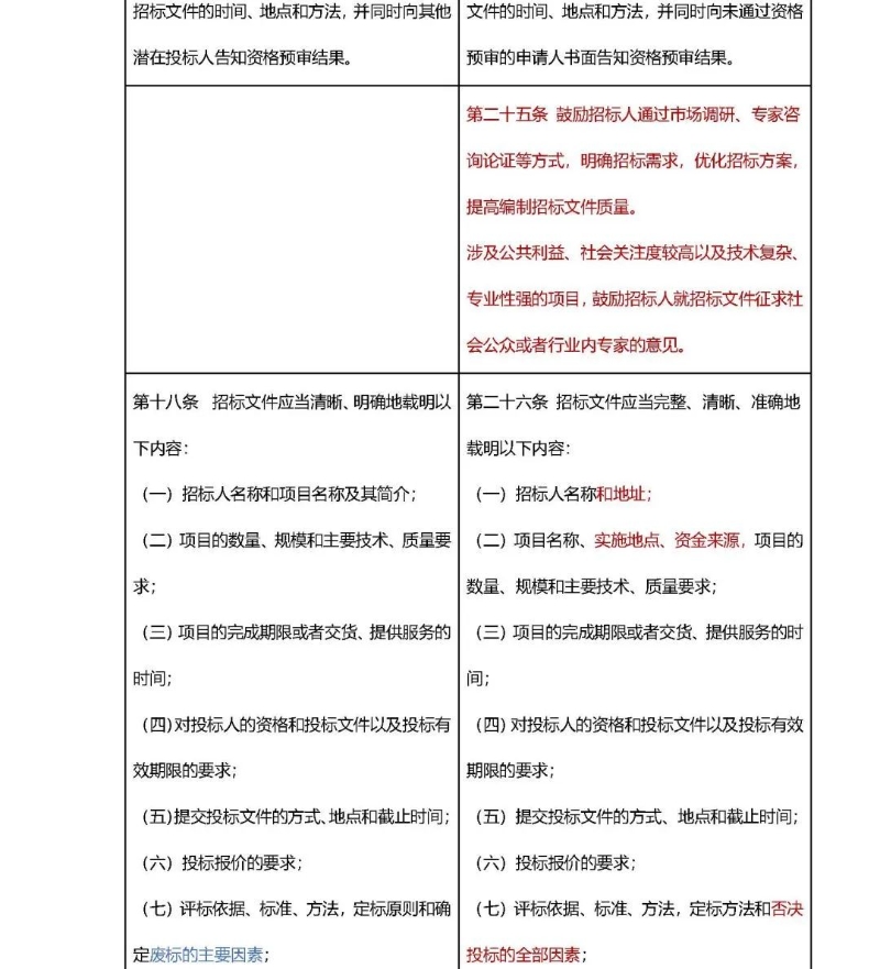
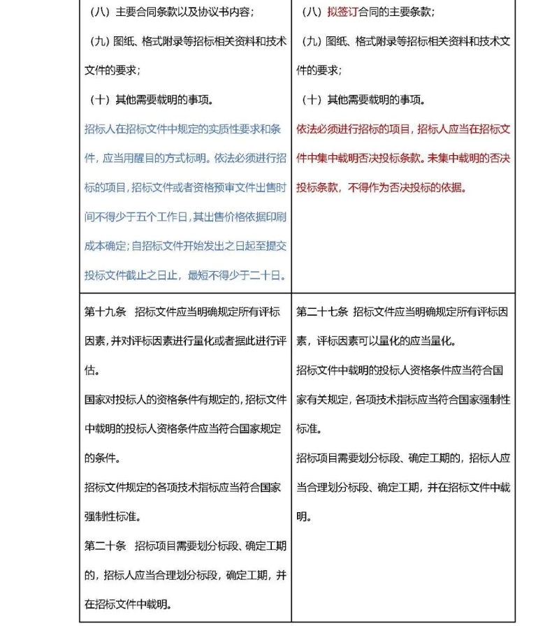
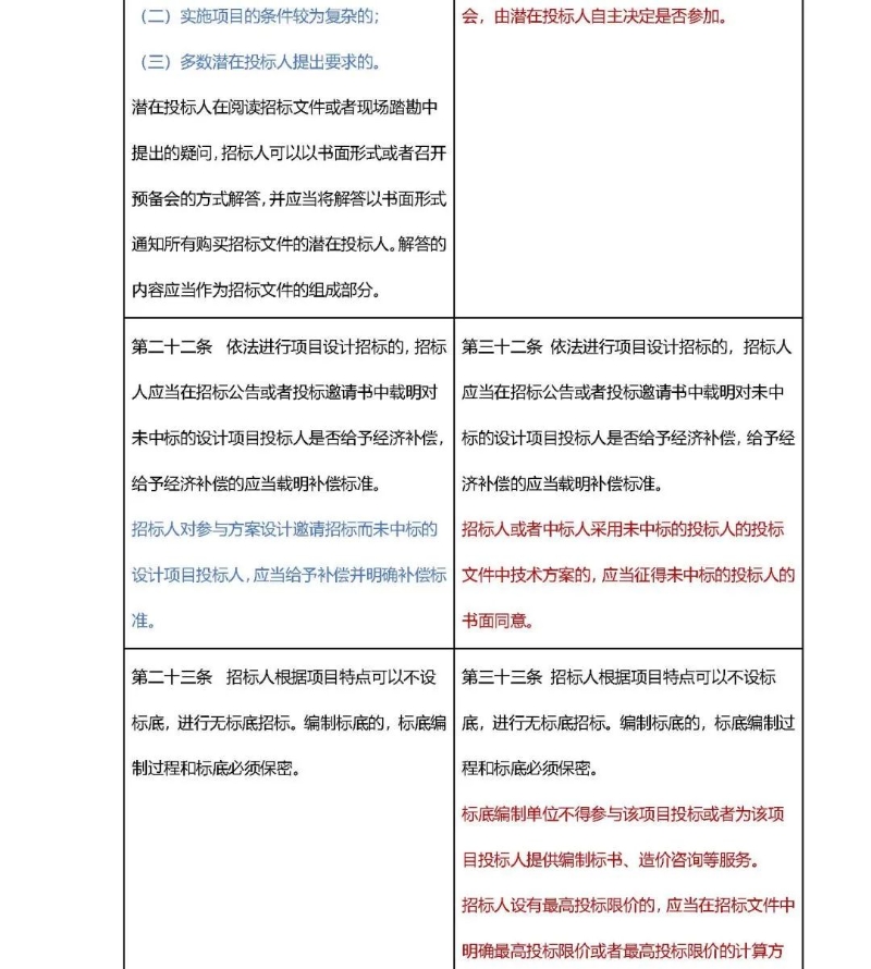
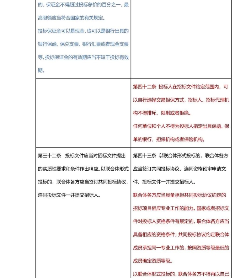
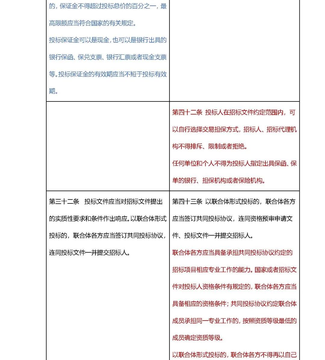
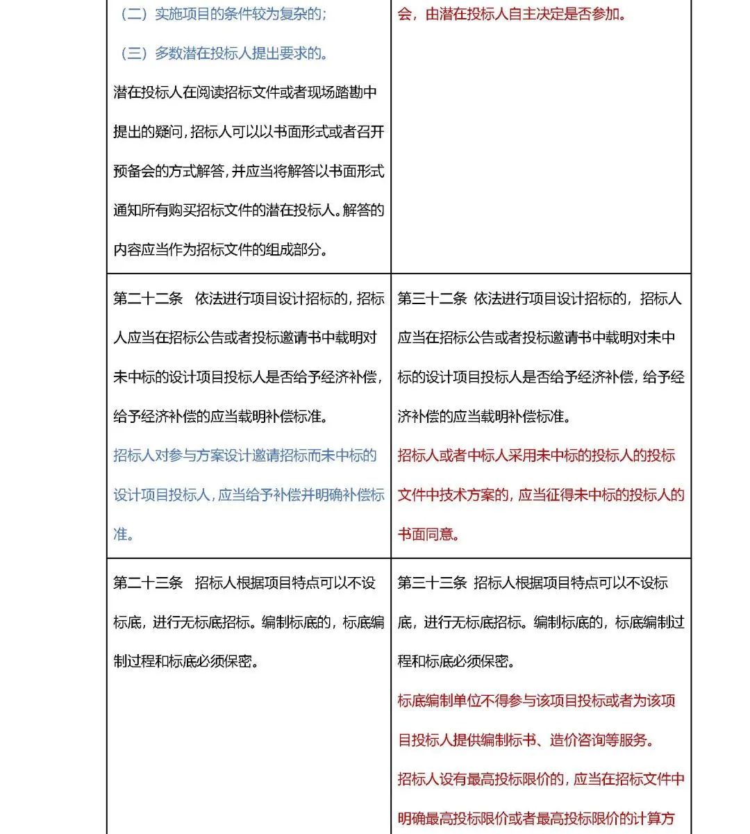
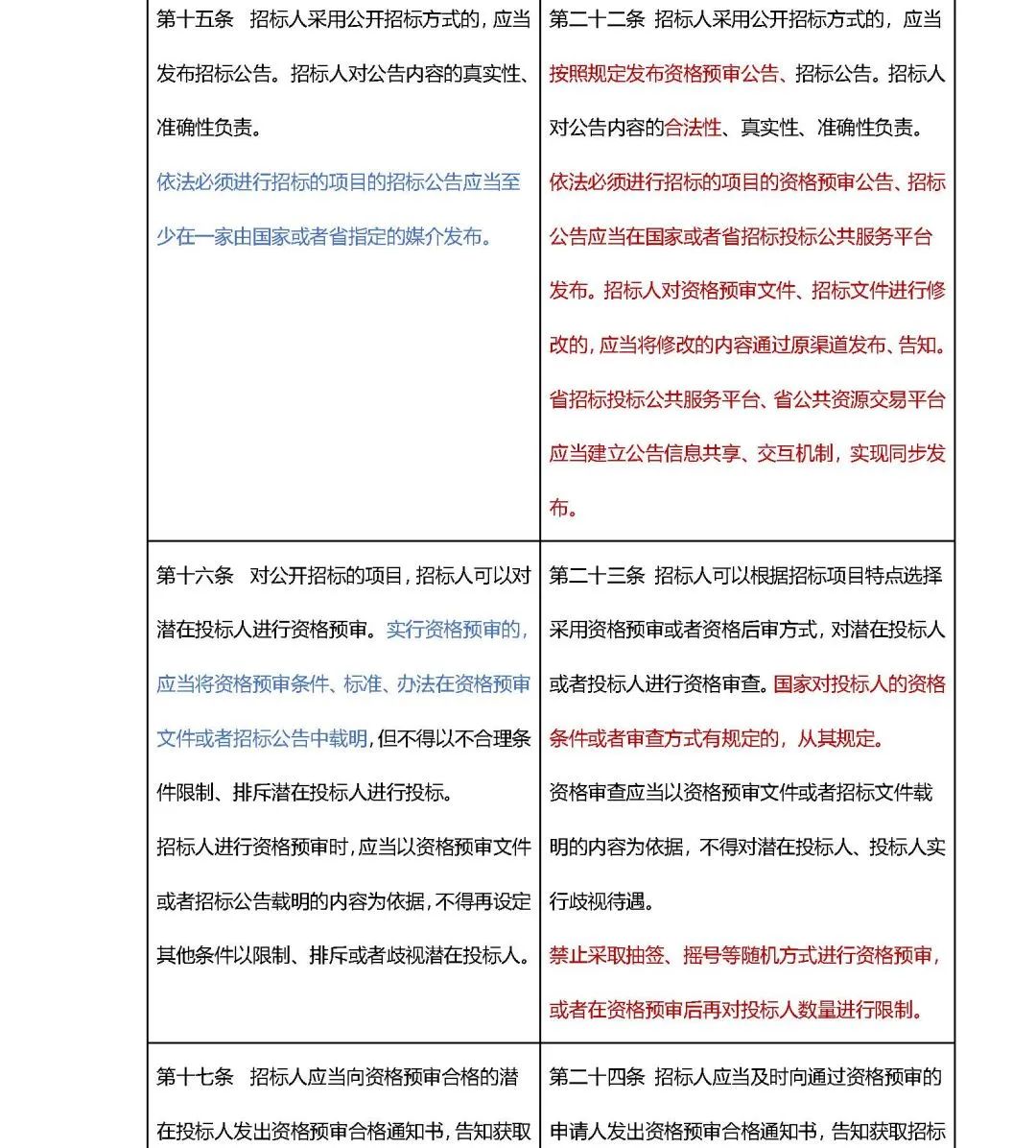
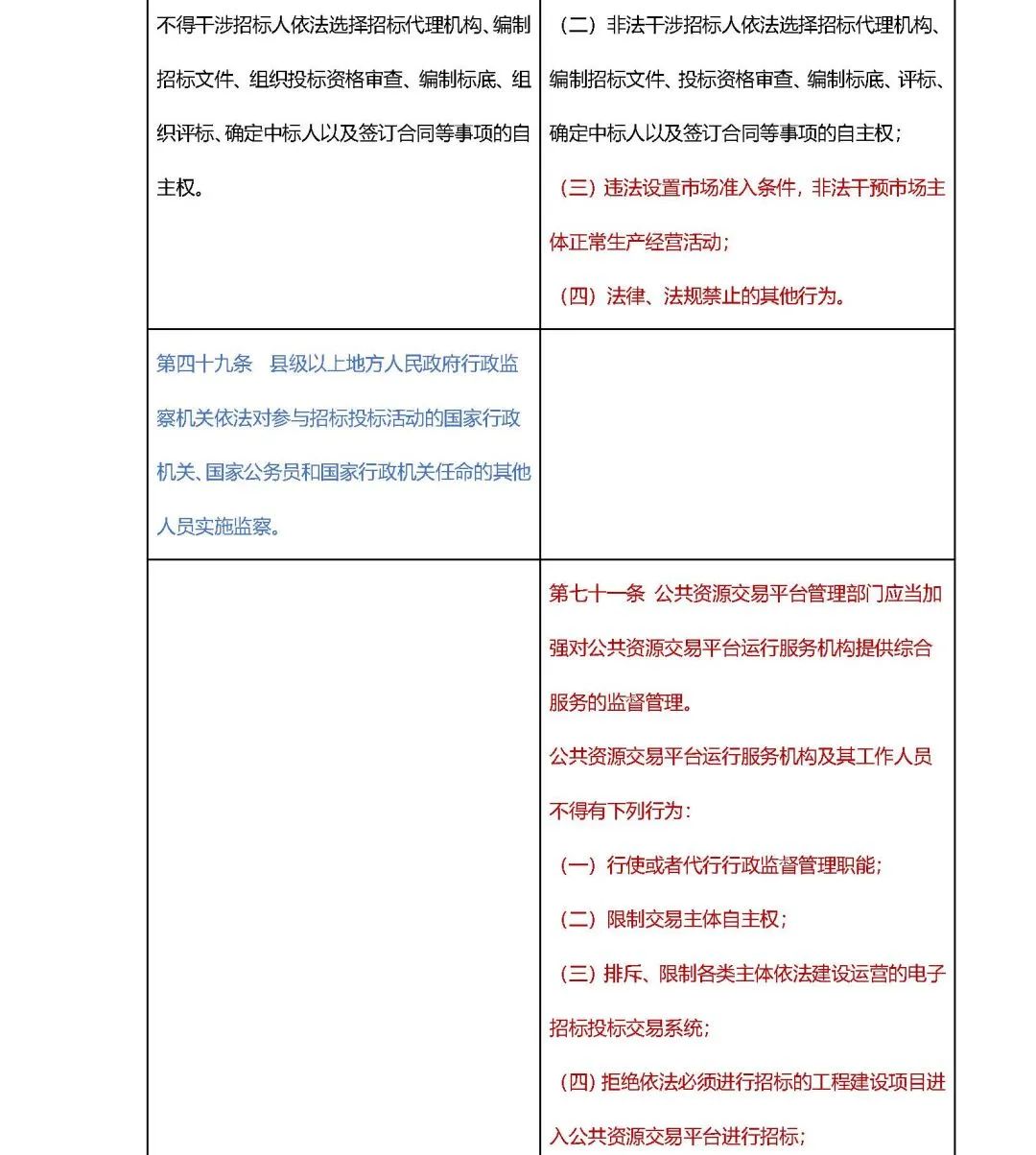
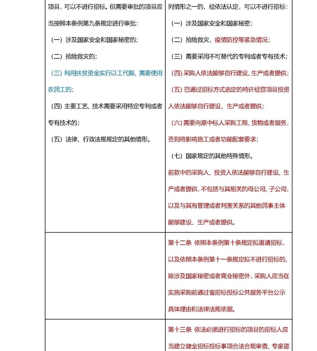
对于招标人,新《条例》强调要落实招标人的自主权,在附则中明确不属于依法必须进行招标的项目,由采购人自主确定采购方式,任何单位和个人不得强制其进行招标;第十六条同样明确了招标人有权自主选择招标代理机构,委托其办理招标事宜,任何单位和个人不得以任何方式为其指定代理机构,也不得违法限定招标人选择招标代理机构的方式或者范围。在保障招标人权利的同时,也明确提出要严格执行强制招标制度、规范招标行为、优化管理,提高招标程序的公开透明度和规范性水平,例如,不得规避招标、虚假招标、围标串标;要求采购人应当在实施采购前通过省招标投标公共服务平台公示具体理由和法律法规依据;又如为保障潜在投标人公平竞争权,禁止采取随机方式进行资格预审并要求招标人组织勘探项目或者召开投标预备会应当给予所有潜在投标人平等参加机会;强化合同履约管理、招标档案管理、内部控制管理,加大负责人的问责力度等,体现了招标人的权利与义务相一致。
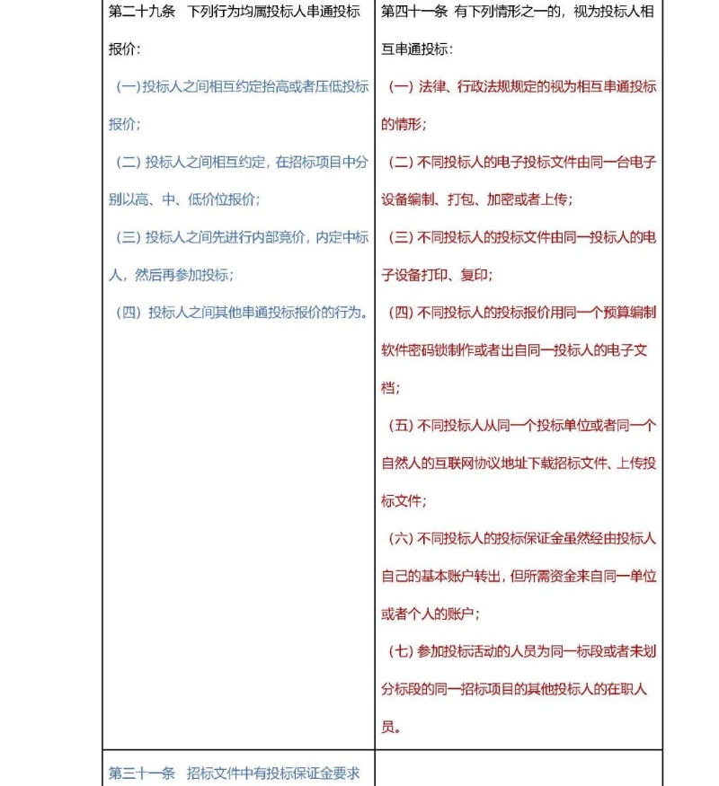
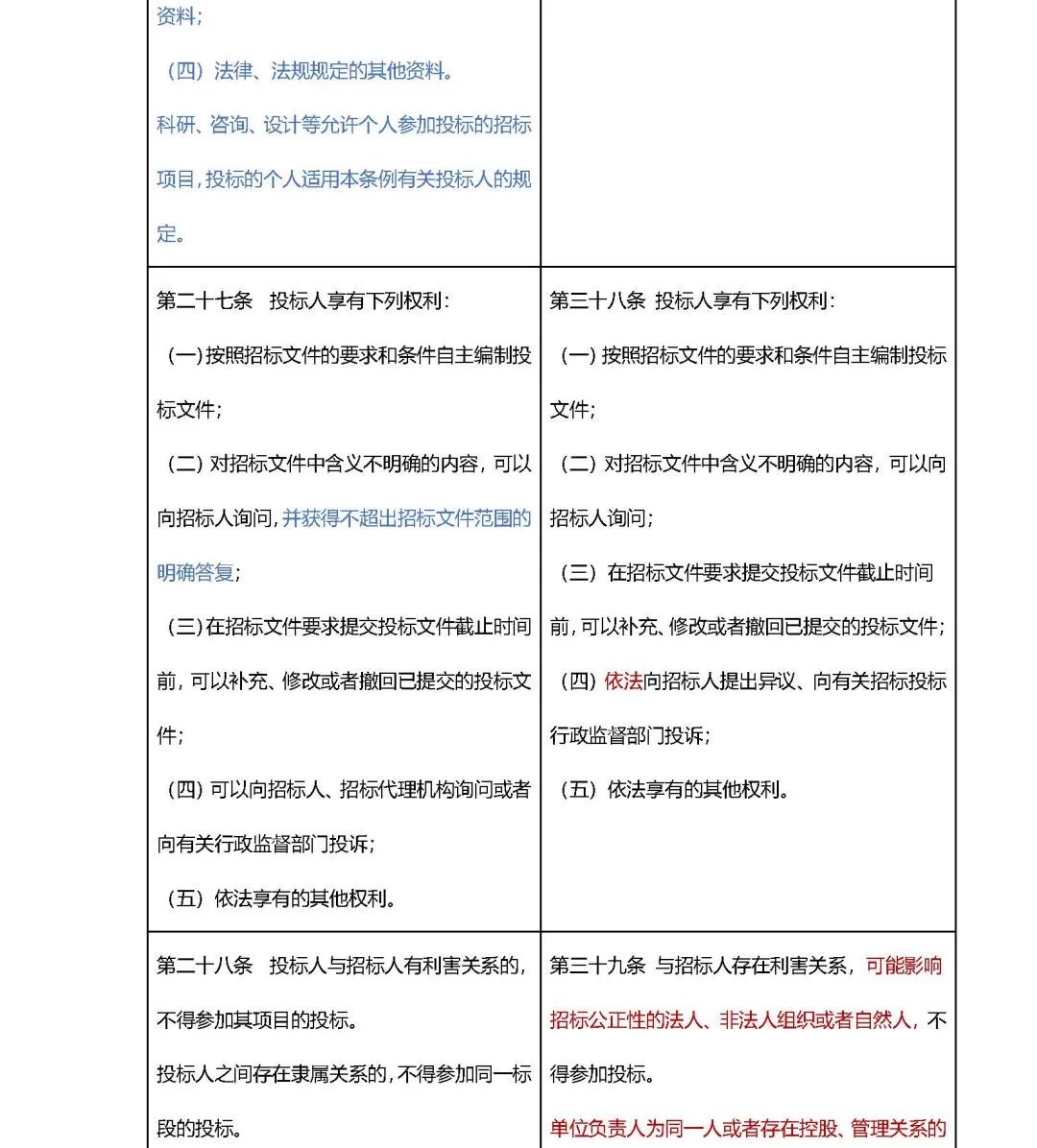
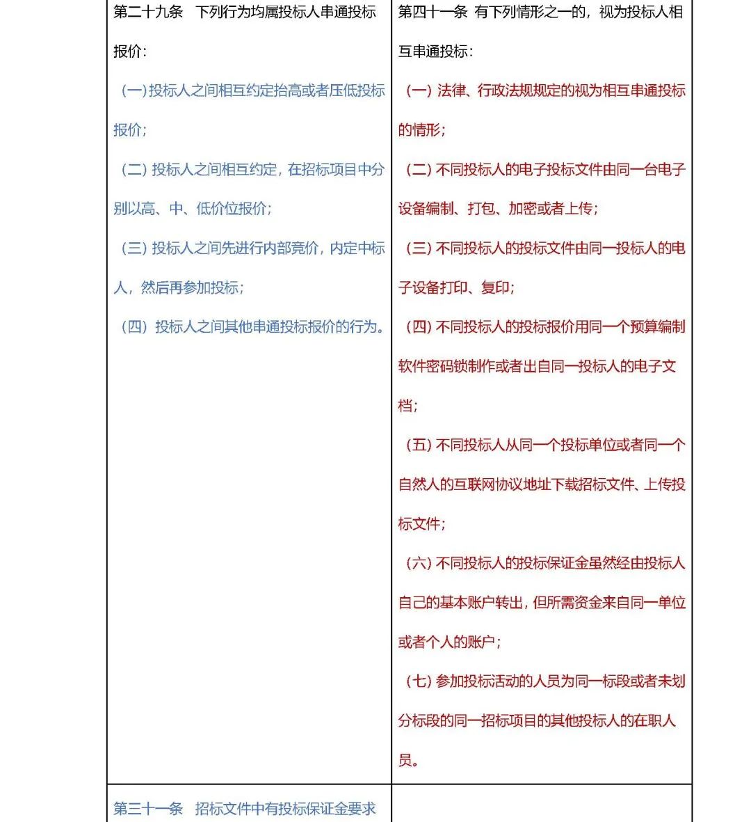
对于投标人,新《条例》通过第三十七条至四十三条,从保障投标人权利、降低投标成本、严格规范投标行为等方面对投标行为进行了规范。其中与原《条例》有较大差异的,一是新增了第四十条:投标人应当遵守有关法律法规和行业标准规范,不得存在的七种行为,具体包括:(1)以他人名义投标,或者通过受让、租借、挂靠资质投标;(2)伪造、变造资质、资格证书或者其他许可证件,提供虚假业绩、奖项、项目负责人等材料,或者以其他方式弄虚作假投标;(3)与招标人、招标代理机构或者其他投标人串通投标;(4)与评标委员会成员私下接触,或者通过向招标人、招标代理机构、公共资源交易平台运行服务机构、评标委员会成员、行政监督部门人员提供财物或者其他好处等不正当手段,谋取中标;(5)以可能影响履约的异常低价竞标;(6)恶意提出异议、投诉或者举报,干扰正常招标投标活动;(7)法律、法规禁止的其他行为;二是在针对投标人相互串通投标的情形的相关规定上,新《条例》以第四十一条第一款中的:“法律、行政法规规定的视为相互串通投标的情形”全面概括了原《条例》中所规定的投标人之间相互约定抬高或者压低投标报价、投标人之间相互约定在招标项目中分别以高中低价位报价、投标人之间先进行内部竞价等行为。新《条例》还在第四十一条中结合实践,对电子招标投标中的一些新型投标人相互串通投标的违法行为的认定进行了明确。
3.规范招标代理秩序,加强评标专家管理
针对亟待规范的招标代理秩序,新《条例》从加强招标代理机构及从业人员管理,规范招标代理行为、招标投标协会加强行业自律和服务等方面作了规范。同时新《条例》鼓励招标代理机构主动向省招标投标公共服务平台提供机构、从业人员、业务开展等信息,由平台向社会公开,供招标人选择代理机构时参考;鼓励招标投标协会完善招标代理服务标准规范,加强招标代理从业人员培训,依法开展招标代理机构信用评价和从业人员专业技术能力评价,推动提升招标代理服务能力;鼓励招标投标协会发布招标代理服务成本信息或者出台收费指导意见,引导招标代理机构合理收费。
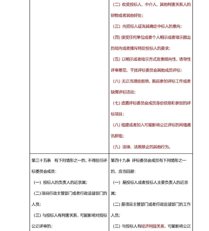
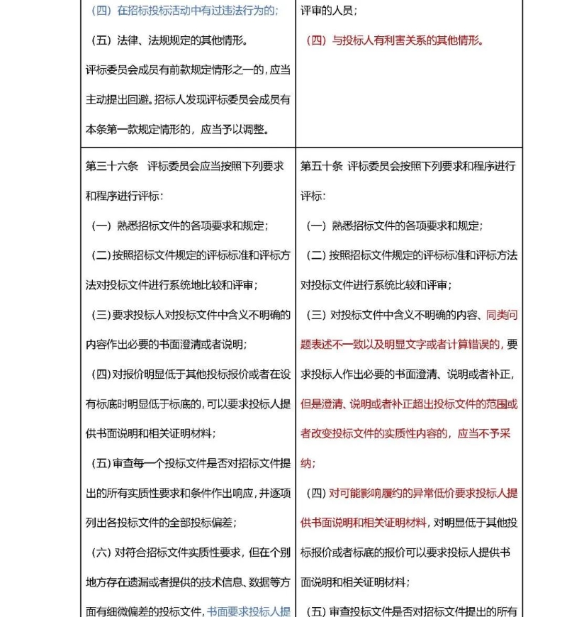
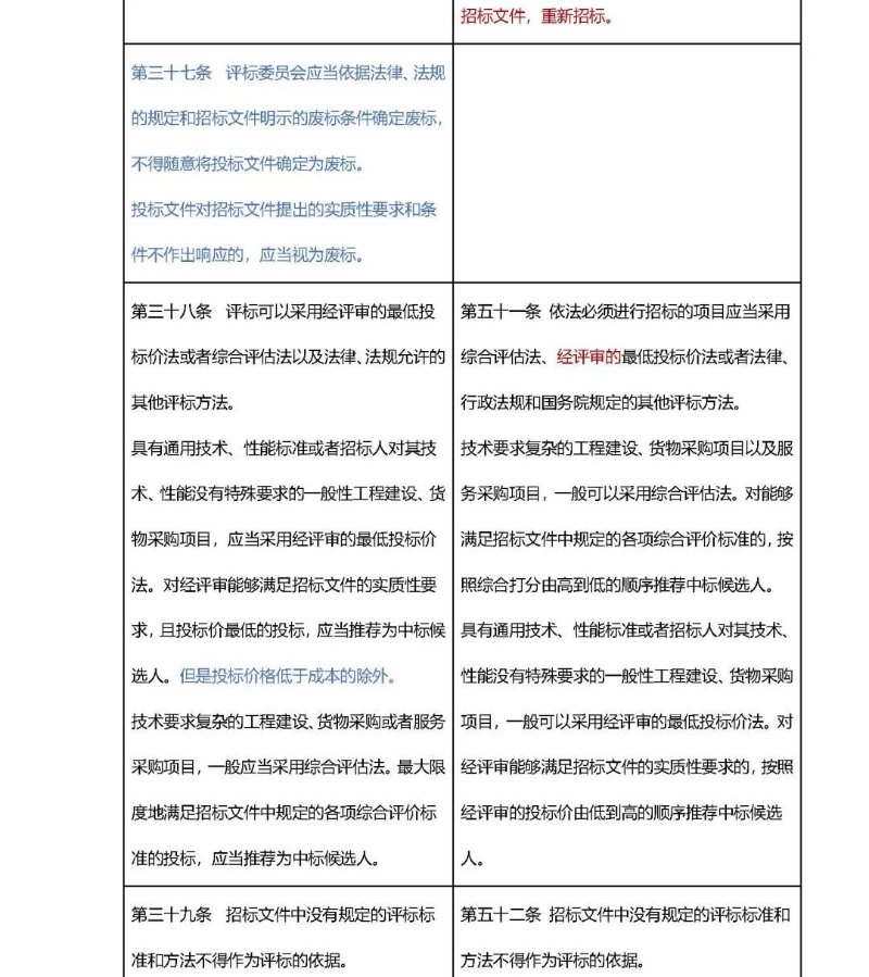
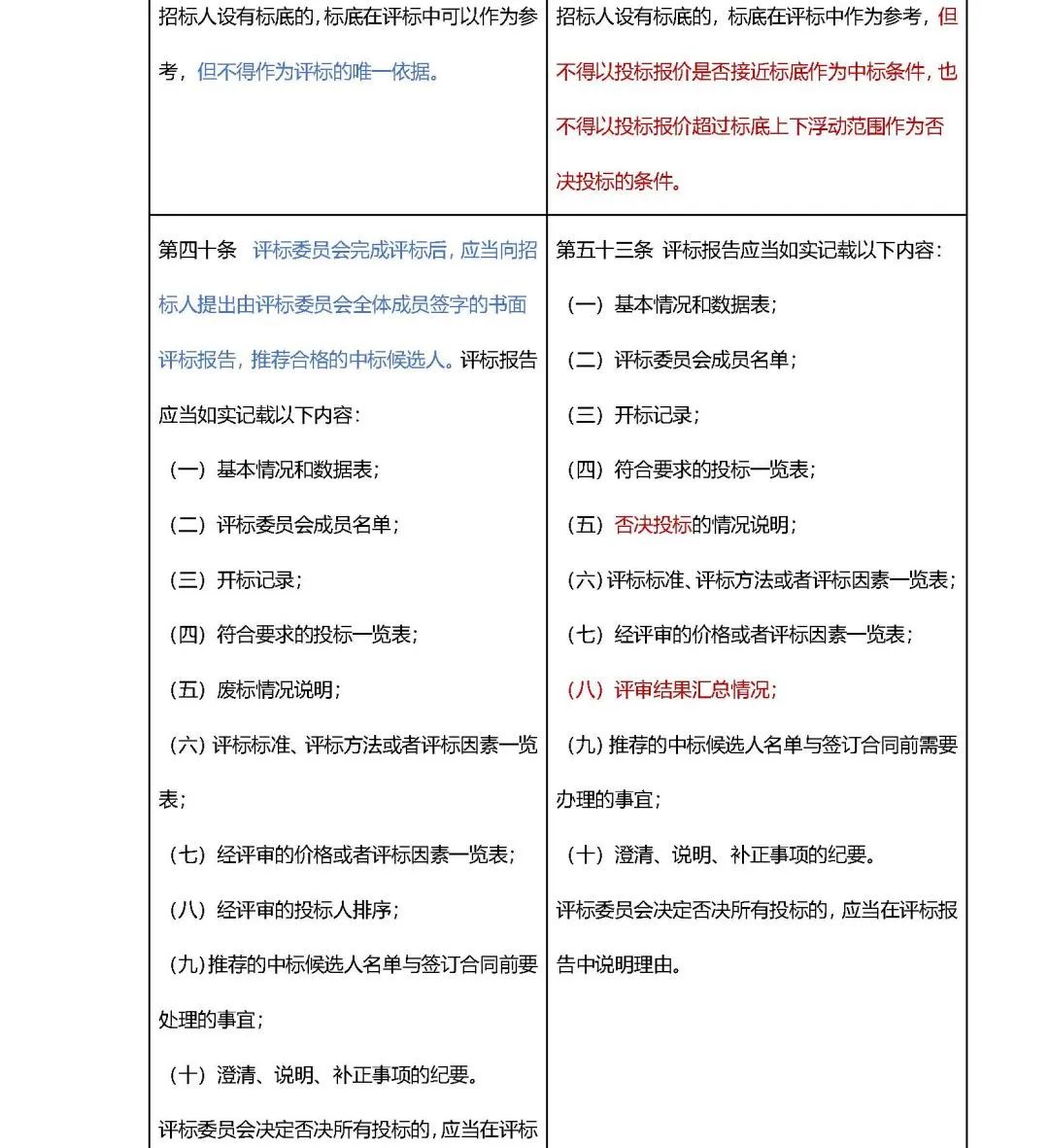
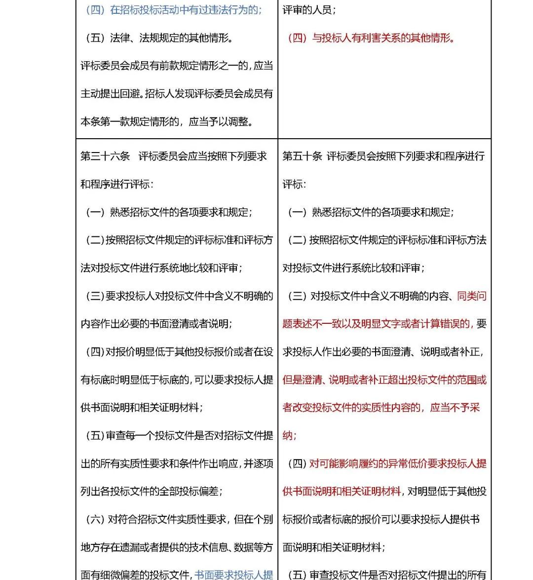
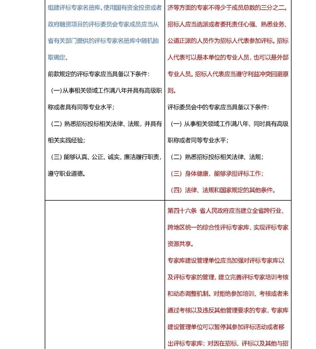
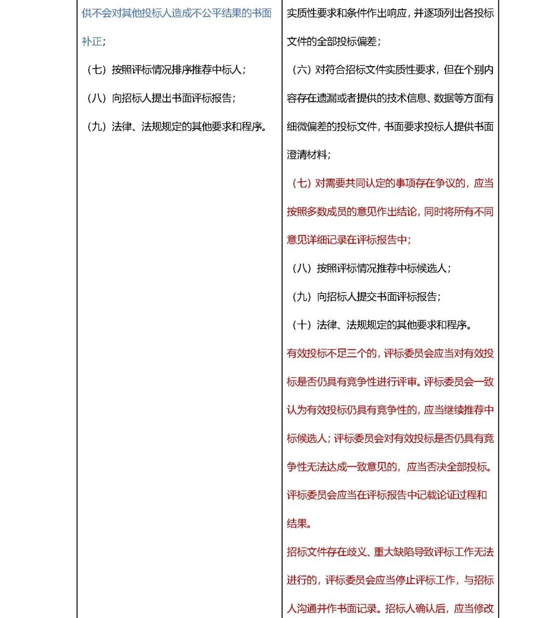
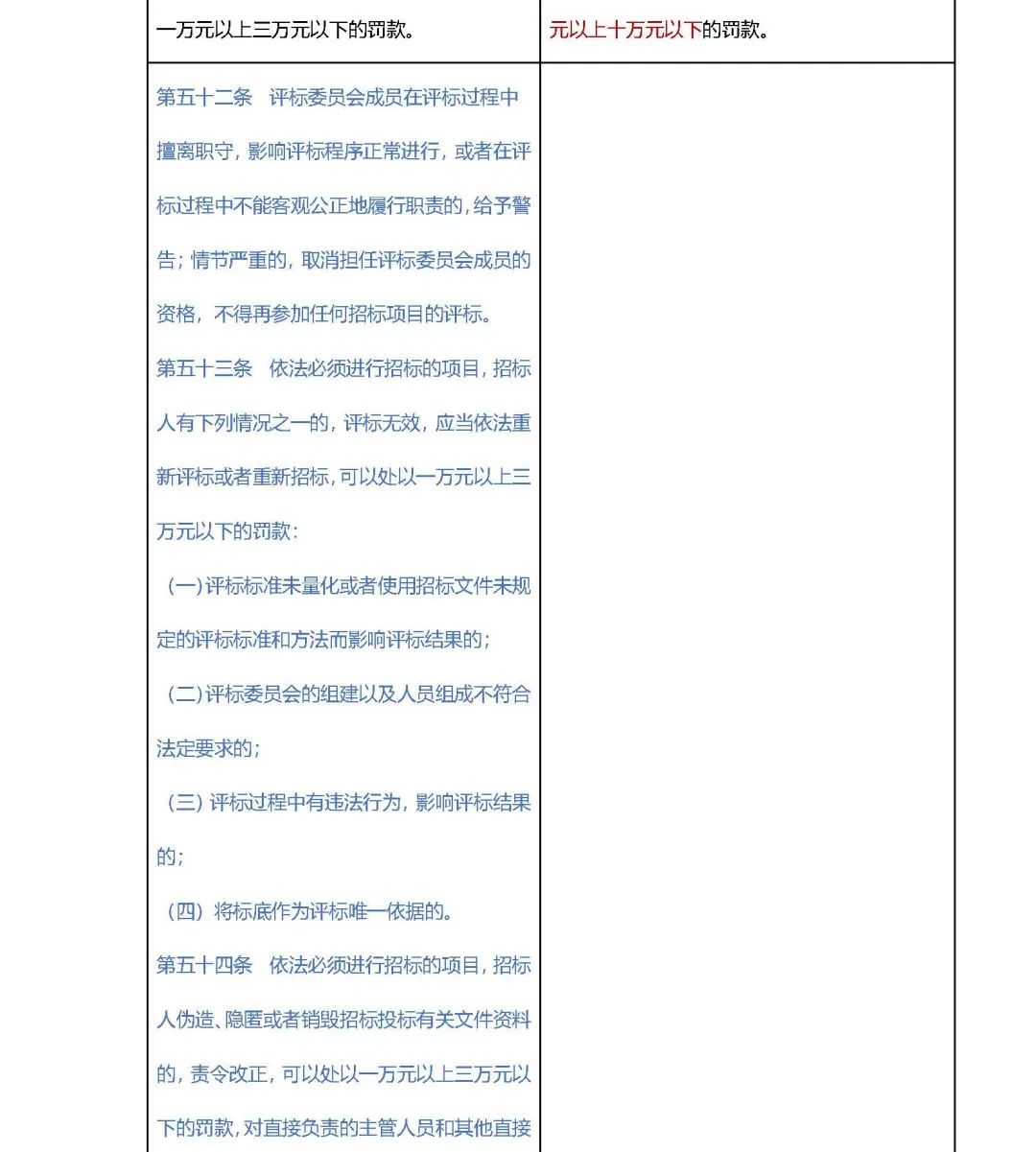
新《条例》同时对强化评标专家动态管理等方面作出了具体的要求:强调评标专家应当严格遵守评标纪律,认真、公正、诚实、廉洁、勤勉地履行专家职责,严格遵守评标纪律,提高评标质量,并对评审行为和结论承担个人责任;评标质量也要进一步提高,强调了评标委员会成员在各种情形下的建议、说明、论证、报告等义务,如发现投标文件中含义不明确、对同类问题表述不一致、有明显文字和计算错误、投标报价可能低于成本影响履约的,应当先请投标人作必要的澄清、说明,不得直接否决投标。
另外新《条例》新增了综合性评标专家库的相关条款,取缔了原《条例》中的评标专家名册库,要求省人民政府建立全省跨行业、跨地区统一的综合性评标专家库,实现评标专家资源共享。同时新《条例》还强调专家库建设管理单位应当加强对评标专家库以及评标专家的管理,建立完善评标专家培训考核和动态调整机制;对拒绝参加培训、考核或者未通过考核以及违反其他管理要求的专家,专家库建设管理单位可以暂停其参加评标活动或者移出评标专家库。
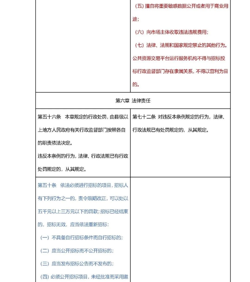
4.夯实相关部门的监督管理职责,加大违法招标投标行为打击力度
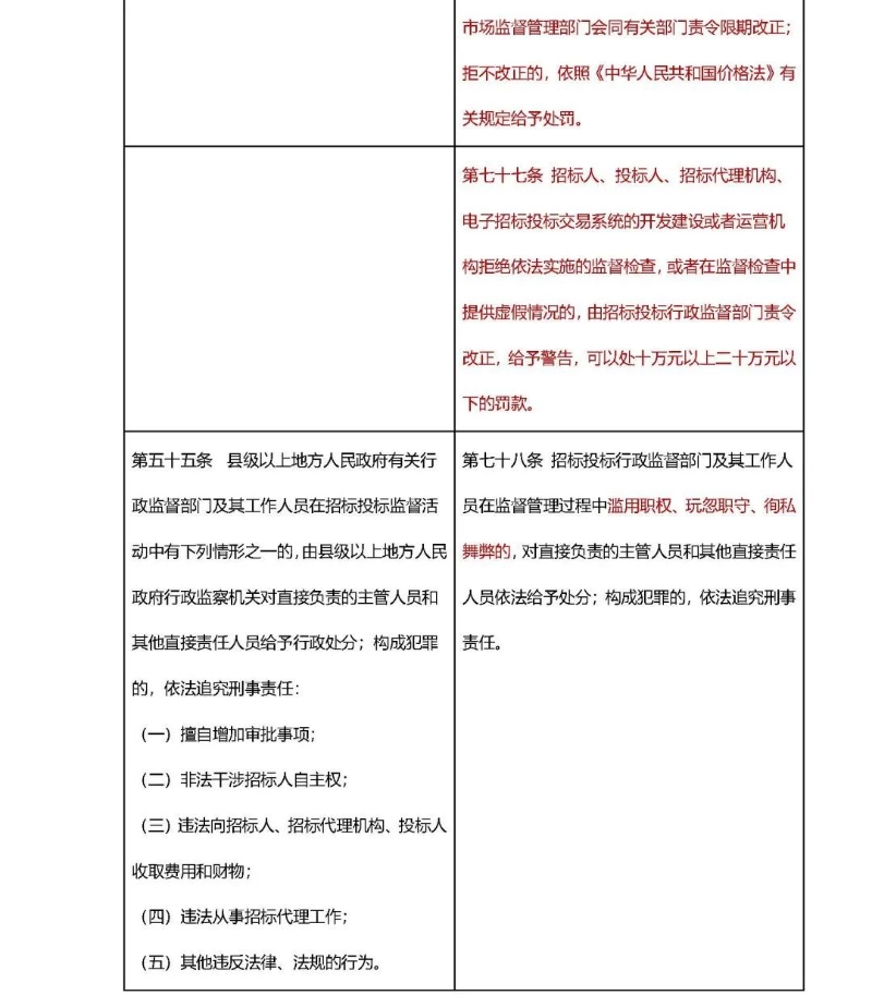
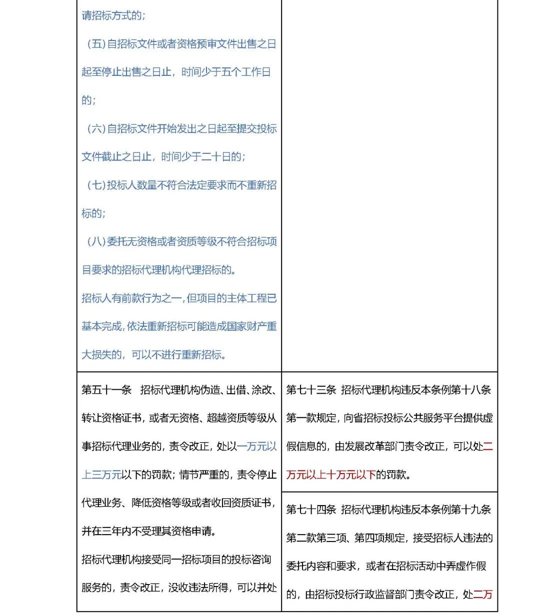
新《条例》对各主体包括招标人、投标人、评标专家、招标代理机构等都提出了要严格规范其行为、执行制度之要求,与此同时也需要进一步夯实相关部门的监督管理职责,从而打造监督有力的治理环境。与原《条例》仅仅只是泛泛地规定了地方人民政府有关行政监督部门的相关监管职责不同,新《条例》通过第六十五条到第六十七条的规定,对因违反条例中相关规定后受理投诉的部门和原则进行明确,初步构建起了完备的投诉处理制度,具体还规定了投诉中行政监督部门可以不予受理的情形、行政监督部门可以驳回的情形。
除了被动的投诉处理,《条例》还在第五章中明晰了主动监督管理的举措:招标投标行政监督部门应当根据各自职责,加强对招标投标活动的监督检查,运用大数据、区块链、人工智能等技术手段,加强对交易活动的监测分析,提升监管能力和水平。公共资源交易平台、招标投标公共服务平台以及各类电子招标投标交易系统,应当为招标投标行政监督部门的监督检查工作提供技术、数据、在线监督等方面的支持。
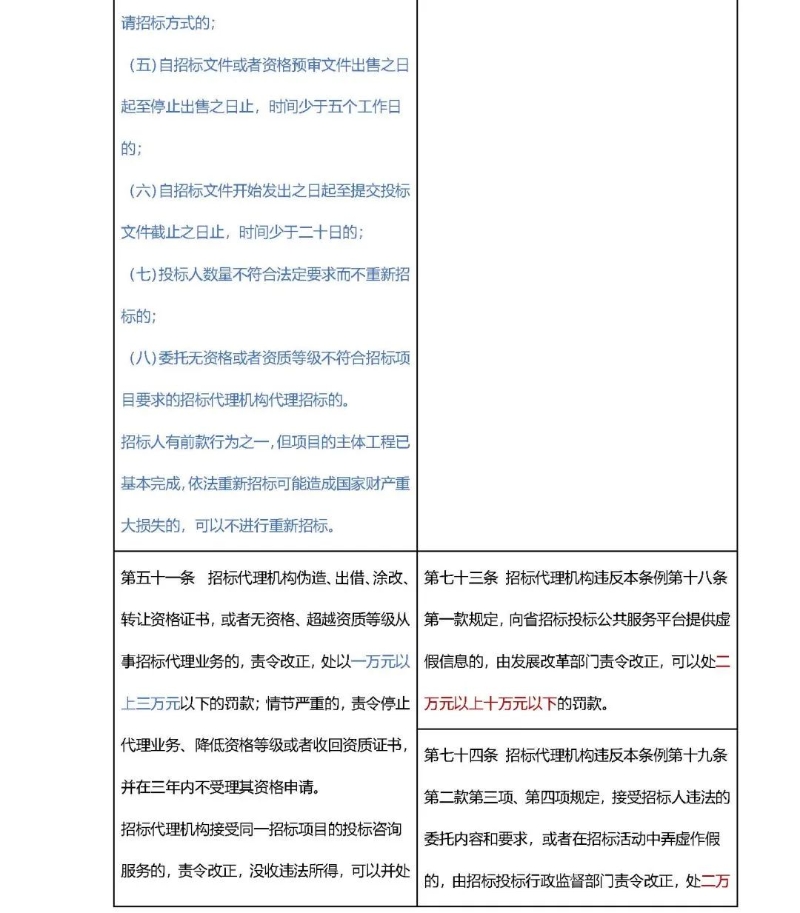
在法律责任的章节,新《条例》结合监管需要补充细化相应法律责任,细化了处罚行为和幅度,加大了对严重违法行为的处罚力度,以增强执行的刚性。与前文所述的投标人相互串通投标的情形相似,新《条例》在第六章法律责任部分更改了条款顺序和表述方式,将原《条例》中放在第六章最后的兜底条款:“违反本条例的行为,法律、行政法规已有行政处罚规定的,从其规定”上移至本章第一条,全面概括了原《条例》中所规定的种种违法行为的处罚情形,即违反本条例的行为,现行《招标投标法》、《招标投标法实施条例》等法律法规已有行政处罚规定的,从其规定。而现行《招标投标法》、《招标投标法实施条例》等法律法规已有行政处罚力度已远远重于原《条例》相关规定的处罚力度。新《条例》还新增了招标代理机构、电子招标投标交易系统运营机构、公共资源交易平台运行服务机构及其工作人员等等企业、机构、人员在招标投标过程中需要承担的相关法律责任,例如在第七十五规定了:“电子招标投标交易系统运营机构违反本条例第三十六条第二款规定,未保存电子档案,电子档案保存时间少于十五年,或者拒绝为招标人查询、获取档案提供便利的,由招标投标行政监督部门责令改正,可以处一万元以上十万元以下的罚款。”









































